Temp control ยี่ห้อ Shimax เอาต์พุต Pulse ใช้กับ Solid State Relay แรงดัน 24 Vdc ได้หรือไม่ ?
 
						Temp control ยี่ห้อ Shimax เอาต์พุต Pulse ใช้กับ Solid State Relay แรงดัน 24 Vdc ได้หรือไม่ ?
เรียบเรียงโดย : ฝ่ายขายสาขาปทุมธานี
 
สวัสดีครับทุกคน วันนี้จะมาพูดถึง Temp controller ยี่ห้อ Shimax ขอเฉพาะเจาะจงสเปคเลยนะครับ เอาต์พุตที่เป็นPulse 12 Vdc เพื่อขับ Solid State Relay
หลายท่านอาจจะเคยสงสัยว่า Temp controller ยี่ห้อ Shimax เอาต์พุต Pulse ใช้กับ Solid State Relay ที่มีแรงดัน 24 Vdc ได้หรือไม่ ? บางท่านก็บอก “ไม่ได้บ้าง“ บางท่านก็บอก “ไม่สามารถใช้งานได้บ้าง” แต่จริง ๆ แล้วมีวิธีนะครับ ผมเคยเจอปัญหามากับตัวเอง งั้นผมเฉลยเลยล่ะกันครับ แนะนำ ตัวนี้ CONVERTOR

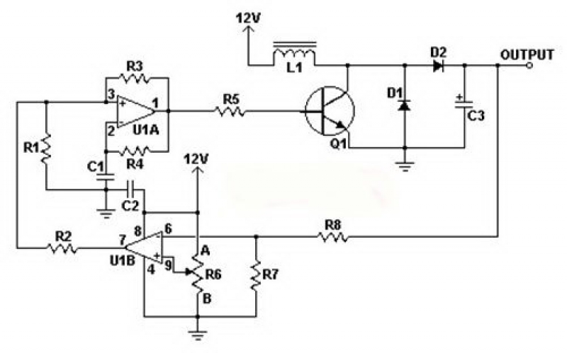
วงจรแปลง DC-DC แบบง่าย สามารถเพิ่มแรงดัน 12 Vdc เป็น 24 Vdc มันสามารถนำมาใช้ในการทำงานวิทยุ , ไฟขนาดเล็ก รีเลย์, แตร และอุปกรณ์อื่น ๆ เช่น โซล่าเซลล์

อินเวอร์เตอร์อิเล็กทรอนิกส์ทั้งหมดใช้อุปกรณ์อิเล็กทรอนิกส์ในการตัดไฟ DC เพื่อควบคุมกระแสไฟและกระแสไฟ DC จากนั้นจึงผ่านหม้อแปลงเพื่อแปลง DC 12 V เป็น DC 24 Vในตัวแปลงทรานซิสเตอร์ DC ทรานซิสเตอร์บางครั้งทำงานในสภาวะอิ่มตัวและบางครั้งก็เปลี่ยนเป็นสถานะตัดกระแสเพื่อให้แหล่งจ่ายไฟ DC ในปัจจุบันเปิดขึ้นบางครั้งขัดจังหวะกระแสไฟฟ้าไม่ต่อเนื่องนี้ไหลผ่านหม้อแปลงหลัก ในขดลวดรองทุติยภูมิที่ปลายทั้งสองข้างสามารถรับแรงดันขาออกได้ เอาต์พุตของหม้อแปลงไฟฟ้าแรงดันไฟฟ้า DC ถูกแก้ไขแล้ว
แปลงเป็นค่าที่ต้องการจากแรงดันไฟฟ้ากระแสตรง
หมายเหตุ
- การนำไปใช้งานขึ้นอยู่กับกระแสโหลด และค่าอิมพีแดนซ์ของอุปกรณ์ที่รองรับการใช้งานด้วย จะทำให้ มีประสิทธิภาพการทำงานสูงสุด
- ราคามีตั้งแต่หลักร้อยบาท ไปจนถึงราคาหลักพันบาทขึ้นอยู่กับ ค่ากระแสโหลดที่ใช้งานเช่นกันครับ
ขอบคุณที่มาของข้อมูลรูปภาพ เครดิต BY sino-k & electcircuitz
Tip Recommend
Product Recommend
Subscribe
กรอกอีเมลเพื่อรับข่าวสาร โปรโมชั่น และกิจกรรมต่างๆ ของเราได้ที่นี่
 
					






































 
										 
										 
										

